PL3366C聚元微SOP7封裝 ASEMI移動電源專用原邊控制PWM功率開關
<5W SOP7
<5W SOP7
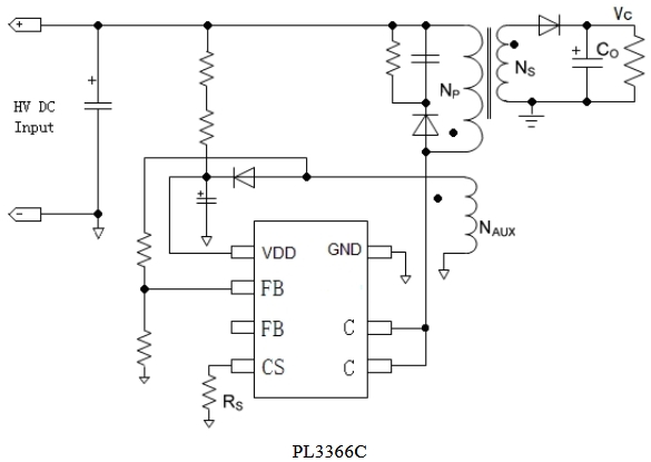
PL3366C是一款原邊控制,用于反激式開關電源的恒流/恒壓調節器。其高度集成了功率開關,并通過去除光耦以及次級控制電路,在簡化充電器/適配器等傳統的恒流/恒壓設計的同時實現了精確的電流和電壓調節。
PL3366C的復合模式的應用使芯片能夠實現低靜態功耗、低音頻噪音、高效率。滿載時芯片工作在PFM模式,隨著負載降低,芯片會逐漸進入到綠色模式,以提高整個系統的效率。PL3366C 同時具有多種保護功能:逐周期峰值電流檢測、VDD 欠壓/過壓保護、輸出過壓保護、輸出短路保護和過溫保護等

內置高壓功率BJT管
全電壓范圍內高精度恒流/恒壓調節
去除光耦和次級控制電路
內置恒流調節的線電壓補償
內置變壓器電感補償
內置輸出線補償
內置可提高效率的自適應PFM控制
低啟動電流
內置前沿消隱
逐周期電流限制
VDD欠壓/過壓保護
輸出過壓保護
輸出短路保護
內置過溫保護。

手機充電器
小功率率電源適配器
LED驅動
消費類的備用電源