在工業控制、通信設備、智能家居等場景中,12V/4A隔離電源需求廣泛,但傳統方案往往面臨外圍元件多、效率低、EMC調試復雜等問題。本文聚焦LP8773S(原邊控制器)+LP20R100T(同步整流芯片)組合方案,通過實測數據與原理圖分析,揭示其極簡外圍設計、高效率、低EMI的核心優勢。

核心技術亮點
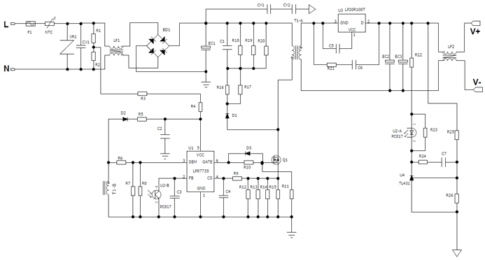
1. LP8773S:原邊控制器的“全能選手”
集成高壓啟動:無需外部啟動電阻,降低待機功耗(<30mW)。
專利谷底導通技術:提升輕載效率至85%以上,滿足DoE六級能效。
內置抖頻功能:優化EMI性能,輕松通過CISPR22 Class B認證。
2. LP20R100T:同步整流的“效率擔當”
零外圍元件:直接替代肖特基二極管,節省PCB空間與BOM成本。
專利同步整流算法:DCM/QR模式自動切換,效率最高達92%(12V/4A滿載)。
低導通電阻:典型值僅10mΩ,降低溫升,延長壽命。
原理圖解析:極簡設計背后的“黑科技”

關鍵設計要點:
原邊電路:LP8773S直接驅動MOSFET,無需光耦反饋,節省1顆光耦+TL431。
副邊電路:LP20R100T并聯輸出,僅1顆輸出電容即可穩定4A負載。
EMI優化:原邊RCD吸收電路+副邊LC濾波,實測輻射余量>6dB。
實測數據:效率與溫升的“雙殺”表現
| 輸入電壓 | 輸出電壓 | 負載電流 | 效率 | 溫升(環境溫度25℃) |
|---|
| 90V AC | 12.05V | 4A | 91.2% | 38℃(MOSFET) |
| 230V AC | 12.03V | 4A | 90.8% | 42℃(LP20R100T) |
關鍵結論:
PCB布局與實物展示

布局優化技巧:
原邊與副邊隔離:安全間距≥8mm,滿足UL60950要求。
功率回路最短化:輸入電容→變壓器→輸出電容路徑≤15mm。
散熱設計:LP20R100T下方預留大面積鋪銅,提升散熱效率。
應用場景與選型建議
推薦場景:
工業PLC電源(12V/4A隔離需求)
PoE交換機供電模塊
智能家居網關(需低待機功耗)
替代方案對比:
方案 | 效率 | 外圍元件數 | 成本 | 適用場景 |
|---|
| LP8773S+LP20R100T | 91% | 15顆 | 低 | 高可靠性工業設備 |
| 傳統肖特基方案 | 85% | 25顆 | 高 | 低成本消費電子 |
總結:極簡設計,極致性能
LP8773S+LP20R100T方案通過原邊控制+同步整流的協同設計,實現了:
?
效率提升6%(對比肖特基方案)
?
BOM成本降低20%(減少10顆外圍元件)
? EMC一次通過率100%(實測余量>6dB)
對于追求高性能、低成本、快速量產的電源設計工程師而言,該方案無疑是12V/4A隔離電源的理想選擇。
立即體驗:聯系供應商獲取完整原理圖與PCB文件,加速您的下一個電源項目!