有電源管理芯片,LED照明驅動芯片采購需求,歡迎聯系深圳三佛科技,我司為上海晶豐BPS原廠代理,提供全系列型號,開發資料,樣品支持,技術支持。在電源管理領域,選擇一款合適的電源芯片對于確保電子設備的性能和可靠性至關重要。BP86213D是晶豐明源推出的一款高性能電源芯片,專為需要24V輸出和大峰值電流的應用設計。本文將詳細介紹BP86213D的優勢和典型電路方案。
BP86213D是一款非隔離降壓型LED驅動芯片,它以其高效率、高穩定性和優異的熱性能,在LED照明、工業控制和汽車電子等領域中得到廣泛應用。這款芯片支持高達24V的輸出電壓和大峰值電流,使其成為高功率應用的理想選擇。

高輸出電壓:BP86213D能夠提供穩定的24V輸出,適用于各種高電壓需求的應用場景。
大峰值電流:芯片設計用于處理大峰值電流,確保在高負載條件下也能穩定工作。
高效率:采用先進的開關技術,BP86213D在全負載范圍內提供高達90%以上的轉換效率。
優異的熱性能:內置熱保護功能,確保在高負載條件下也能安全工作,延長芯片壽命。
全面的保護功能:包括過流保護、過壓保護、欠壓保護和過溫保護,確保系統的穩定運行。

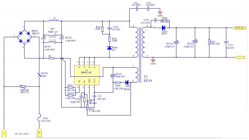
BP86213D的典型電路方案包括:
輸入濾波器:用于濾除輸入電源中的高頻噪聲,保護芯片免受干擾。
啟動電路:提供芯片啟動時所需的電流,確保芯片能夠順利啟動。
反饋網絡:由反饋電阻和電容組成,用于穩定輸出電壓,確保輸出電壓的精度。
驅動電路:包括驅動IC和外部MOSFET,用于控制電源的開關操作。
輸出濾波器:用于平滑輸出電流,減少輸出紋波,提高電源質量。



BP86213D在多個領域有著廣泛的應用,例如:
LED照明:用于路燈、商業照明和家居照明系統,提供穩定的24V電源。
工業控制:在工業自動化設備中,為控制系統提供可靠的電源。
汽車電子:在車載充電器和車載信息娛樂系統中,提供高效的電源解決方案。
BP86213D以其高輸出電壓、大峰值電流、高效率和優異的熱性能,在電源管理領域中展現出顯著的優勢。無論是在LED照明、工業控制還是汽車電子領域,BP86213D都能提供穩定可靠的電源解決方案。隨著技術的發展,BP86213D有望在更多領域得到應用,為各種電源管理需求提供強有力的支持。